观乎·故事会个人信息保护政策
本版更新时间:2023 年 6 月 12 日
本版生效时间:2023 年 6 月 12 日
我们于前述时间更新了《观乎·故事会个人信息保护政策》的相关内容。本次更新的内容主要包括:优化关于共享用户个人信息的说明、规范个人信息名称表述,优化和精简政策内容。请您在使用观乎·故事会产品或服务前仔细阅读和充分理解全文,并在同意全部内容后使用。
导言
1.观乎·故事会是由上海观乎教育科技有限公司(以下也称“我们”,注册地址:上海市)提供的在线影音类产品。我们深知个人信息对您的重要性,并会尽全力保护您的个人信息安全可靠。
2.《观乎·故事会个人信息保护政策》(以下也称“本政策”) 适用于观乎·故事会产品与/或服务。观乎·故事会产品与/或服务(以下亦称“我们的产品与/或服务”)指我们合法拥有、管理并运营的注册名称为“观乎·故事会”的客户端应用程序(包括但不限于PC端、H5、小程序端等全部终端客户端)、官方网站(www.guanhustory.com)及供第三方客户端应用程序及/或官方网站使用的网页、软件开发工具包(SDK)和应用程序编程接口(API)提供的各项产品和服务。
3.本政策为我们的所有产品或服务统一适用的通用内容,当您使用我们的任何产品或服务时,本《观乎·故事会个人信息保护政策》即适用,但如该产品或服务(包括但不限于某项产品与/或服务、某类型终端客户端)单独设置了隐私规则的,单独的隐私规则优先适用;单独的隐私规则未提及的内容,适用本政策。需要特别说明的是,本政策不适用于由观乎·故事会关联方或第三方合作机构直接向您提供的产品或服务。当您使用观乎·故事会平台内的第三方产品和/或服务,包括但不限于为第三方电子商务平台、金融科技平台、持牌金融机构以及其他合法主体提供的引流类服务(以下简称“第三方产品或服务”)时,或使用第三方平台的观乎·故事会产品或服务时,针对该等产品或服务,我们建议您在使用之前查看他们的个人信息保护政策,了解他们如何处理您的信息,以便审慎决策。
4.本政策与您所使用的我们的产品与/或服务息息相关,您在下载、安装、启动、浏览、注册、登录、使用我们的产品与/或服务时,我们将按照本政策的约定处理和保护您的个人信息,因此我们希望您能够仔细阅读、充分理解本政策的全文,并在需要时,按照本政策的指引,作出您认为适当的选择。如果您不同意本政策的内容,您应立即停止使用我们的产品与/或服务;您使用或继续使用我们提供的产品与/或服务的行为,表示您充分理解和同意本政策 (包括更新版本)的全部内容。为便于您阅读本政策,我们对所有可能与您的合法利益存在重大关系的条款以及涉及敏感信息的内容都通过粗体特别标识,请您留意阅读。
5.除本政策外,在特定场景下,我们将以及时告知的方式(包括但不限于更新本政策、重新签署文件、页面提示、弹窗、站内信、邮件、网站公告或其他便于您获知的方式)另行向您详细说明相应个人信息的处理目的、方式、范围等规则,并在征得您的授权同意后进行处理(如适用)。
本政策将帮助您了解以下内容:
一、我们如何收集和使用用户个人信息
二、我们如何储存收集的用户个人信息
三、我们如何使用Cookie和同类技术
四、我们如何共享、转让、公开披露收集的用户个人信息
五、我们如何保证收集的用户个人信息安全
六、用户如何管理自己的个人信息
七、未成年人保护
八、本政策修订及更新
九、联系我们
十、其他相关信息
一、我们如何收集和使用用户个人信息
为帮助您快速了解我们关于您的个人信息收集、使用的主要情况,我们以清单的方式进行了说明,您可以点击查看《个人信息收集清单》。我们会遵循正当、合法、必要的原则,出于本政策所述的以下目的,收集和使用您在使用观乎·故事会产品和/或服务及软件过程中主动提供的,因使用观乎·故事会产品和/或服务及软件而产生的,以及我们从第三方处获取的您的个人信息。提示您注意:如果您提供的是他人的个人信息,请您确保已取得相关主体的授权。
通常情况下,我们会在以下场景中收集您的个人信息或申请相关权限:
当用户使用注册/登录及会员功能时,需要按照我们的指引完成一系列注册(会员)的程序,成为注册/登录(会员)用户后,我们将提供专属于注册(会员)用户的产品和服务。当您使用账号注册功能时,我们会收集由您主动提供给我们的一些单独或者结合识别您实名身份的信息,包括:手机号码、账号与验证码/账号密码的匹配结果(敏感个人信息),并创建账号UID、密码。您的密码将以加密形式进行自动存储、传输、验证,我们不会以明文方式存储、传输、验证您的密码。您在保管、输入、使用您的密码时,应当对物理环境、电子环境审慎评估,以防密码外泄。我们收集这些信息是用以完成注册/登录程序、为您持续稳定提供专属于注册用户的产品与/或服务,并保护您的账号安全。您应知悉,手机号码和账号与验证码/账号密码的匹配结果属于您的敏感个人信息,我们收集该类信息是为了满足相关法律法规网络实名制的要求,此类信息属于该功能的必要信息,如您拒绝提供可能导致您无法使用我们的此功能,但不影响您使用视频的浏览、搜索、播放功能,请您谨慎考虑后再提供。同时,您也可以在注册时或后续使用过程中填写或补充您的性别、昵称、头像、生日、个性签名信息,如您未填写或后续删除、变更此类信息的,可能会影响(包括无法获取到)我们基于您的用户画像信息提供的您感兴趣的内容、广告等,但不会影响注册及会员功能(如开通)的正常使用。
需要说明的是,我们的一些平台支持用户使用第三方平台的账号(例如微信/微博/QQ等账号)进行登录,如用户使用第三方平台的账号登录的,我们将根据用户的授权获取该第三方账号下的相关信息(包括:用户名、昵称、头像,具体以您的授权内容为准)以及身份验证信息(敏感个人信息)。我们收集这些信息是用于为用户提供账号登录服务以及保障用户的账号安全,防范安全风险。如用户拒绝授权此类信息的,用户将无法使用第三方平台的账号登录我们平台,但不影响我们为用户提供的其他产品和服务的正常使用。您知悉并同意,对于您在使用产品与/或服务的过程中提供的您的一种或多种联系方式(例如:电子邮箱、联系电话、传真号码、联系地址),我们在运营中可能会向其中的一种或多种发送多类通知,用于用户消息告知、身份验证、安全验证等用途;此外,我们也可能会将在前述过程中收集的手机号码、电子邮箱通过短信、电话、邮件的方式用作向您提供您可能感兴趣的广告、商业活
动等商业性信息的用途,但请您放心,如您不愿接受该商业性信息,您可以通过手机短信、电子邮件中提供的退订方式进行退订,也可以直接与我们联系进行退订。
当用户使用搜索功能时,我们需要收集一些相关信息,例如:搜索的字词(包含语音信息)、搜索的时间、浏览记录和时间以及与它们互动的次数等。另外,为方便您更快捷地进行搜索、从第三方分享的链接和字段跳转到观乎·故事会并避免手动操作粘贴,我们为您提供了“展示剪切板最近复制的信息”的便捷功能,由于您可能会通过各类型的分享链接进入到观乎·故事会APP内对应界面,该功能为默认开启,我们会在您使用搜索功能时,在搜索页面上向您展示剪切板上最近一次复制的信息,以便为您快速提供您所需要的内容。请您知悉,我们仅会对您的剪切板最近一次复制的信息进行展示,不会收集您的剪切板行为也不会将前述信息上传至我们的服务器。只有当您在搜索框中主动填入相关信息并点击搜索后,为了实现搜索功能我们会收集该信息。此外,为了向您提供您所需的特定服务,在您启动我们的产品或访问特定页面时,我们会读取您的剪切板内容以判断是否有相关口令码(如邀请码、会员权益码)信息,仅当剪切板有前述口令码等信息时,我们才会收集该口令码做云端校验后并向您反馈您所需的内容或绑定相关权益。请您放心,我们不会存储您的剪切板其他信息,且单独的剪切板信息无法识别您的特定身份。我们收集这些信息是为了向用户提供所需要的内容和可能更感兴趣的服务,同时对我们的产品和服务进行优化。
当用户使用视频、音频、电子读物等内容浏览/播放功能时,为了更好地向您展示内容,了解我们的产品与/或服务对不同硬件设备适配性、确保用户操作环境安全等用途,我们需要收集您的设备信息和日志信息。前述设备信息包括:设备型号、设备名称、设备标识(IMEI、Android_ID、IMSI、设备序列号、SIM卡序列号)、浏览器类型和设置、语言设置、操作系统和应用程序版本、网络相关信息(IP地址、接入网络的方式、网络状态、网络质量数据、附近的wifi、、网络运营商)、产品版本号,前述日志信息包括操作日志及行为日志(搜索/浏览/点击/播放记录、收藏/关注/订阅记录、点赞/评论/分享/发布/投票记录、互动的次数、播放时长、访问日期/时间/时长等)。
视频推荐、广告推荐、图文推荐等服务内容推荐及相关推荐功能为我们的产品与/或服务的核心业务功能,为了提供更优质和更适合用户的产品和服务、让用户有更好的产品和服务的使用体验,在符合相关法律法规的前提下,我们会收集您的个人上网记录(包括搜索/浏览/点击/播放记录、收藏/关注/订阅记录、点赞/评论/分享/发布/投票/互动记录、观看广告的次数以及与它们互动的次数、播放时长、访问日期/时间/时长、下单、活动参与等我们提供的产品与/或服务时的操作记录),并结合依法收集的您的基本资料信息(如您的昵称、性别、生日、地区等,如有)、设备信息(包括设备型号、设备名称、设备标识(IMEI、IDFA、IDFV、OAID、Android_ID、IMSI、Openudid、ICCID、GAID、设备序列号、SIM卡序列号、MAC地址及其他综合设备参数和系统信息形成的设备标识符)、设备名称、设备型号、操作系统及其版本、应用程序版本、系统语言、应用列表、IP地址、网络状态、类型、接入方式、网络运营商等)、您主动选择的个性化标签、地理位置信息、会员身份信息、订单信息及其他您授权的个人信息(包括依法取得您授权后,自合作伙伴处收集的您在合作伙伴平台的部分信息),用于提取您的偏好特征,以汇集、分析或者个性化的方式单独或与其他信息结合进行使用,并以综合统计、分析的方式单独或与其他服务的某些信息结合进行推荐算法建模、程序化广告推荐算法建模、用户行为分析及形成用户画像,向您推荐相关性更强的图文/音视频内容、资讯信息及与您的需求更加匹配的广告等商业性信息,优化我们展示与搜索结果及广告投放、完善我们的内容及广告推荐机制等,提升用户体验和相关服务。
我们的部分内容将根据您的地理位置信息向您推荐(例如:根据您的大致地理位置信息对应的城市与/或区县向您展示、推荐你所在地区(城市、区县等)的本地内容;根据您的精确地理位置信息向您展示、推荐您附近的用户作品等)。若您拒绝授权我们获取您的位置权限,则我们不会根据通过您的位置权限获得的地理位置信息向您进行内容推荐,但不会影响您其他功能的正常使用。
在向您进行内容推荐的过程中,我们努力运用先进技术,妥善保护您的隐私。我们会采用去标识化技术和基于机器学习、模型预测等的推荐算法,根据计算结果向您推荐更合适您的内容。且我们的推荐算法并不会识别特定自然人的真实身份。你可根据【我的-设置-个性化推荐内容设置】关闭个性化推荐,当您关闭后,我们不会基于个性化推送的目的处理你的个人信息,而仅会向你推送与你的偏好无关的具有普遍性的内容或广告。
如果用户选择上传视频或照片、进行弹幕、评论或在社区留言、发帖、投票的服务,用户可能会主动提供相关图文/音视频内容信息,我们将收集您上传的图文/音视频内容、您的昵称、头像、发布的信息内容、观乎·故事会账号ID以及您的互动信息,包括点赞/分享/评论/投票/互动记录、收藏记录。为便于用户上传视频和图片,我们可能会请求您授权手机相册/相机权限,用户也可以随时通过相关功能设置开启/取消该权限(例如苹果手机:手机系统设置-隐私-相机-观乎·故事会)。对于经常性或批量上传垃圾广告、垃圾视频、或违规内容的用户,为了确保内容安全、避免可疑的上传账号对我方平台用户和受众的打扰,净化网络空间,我方平台可能会通过产品功能,额外要求前述用户上传身份证件号码、身份证和本人同框的照片进行额外的信息收集和认证,需知悉,份证件号码、身份证和本人同框的照片均为敏感个人信息,如用户拒绝提供,我方有权临时关闭该等用户上传需求。
当用户进行交流互动时,我们会收集您的互动记录(包括评论/分享/关注/投票等互动记录)、互动内容(包括评论、弹幕等交流互动信息)。
根据相关法律法规对于互联网账号管理的监管要求,为维护网络安全和良好的网络内容生态,我们会在用户的个人主页内、您发布的评论下及其他信息发布页面展示您的IP属地(境内IP地址展示至省/自治区/直辖市、境外IP地址展示至国家/地区,具体信息以网络运营商数据为准。
当用户在“观乎·故事会”平台购买或者获得商品和服务的,包括开通/续费VIP、付费购买点播、开通联合会员、购买数字藏品、游戏付费等,需要您提供一些下单与完成交易所需要的信息,例如:交易商品或服务信息、收货人姓名、收货地址及其联系电话(敏感个人信息) 、支付状态等,此外,我们也可能会再收集一些其他与订单相关的信息,例如:订单号、交易金额、支付方式(敏感个人信息),我们收集这些信息是为了顺利完成交易、保障用户的交易安全、查询订单信息、提供客服和售后服务等。成功下单后,如商品系第三方卖家提供的或商品需要第三方配送的,我们为了顺利、安全、准确完成货物的交付及配送,商家及第三方配送公司在发货及配送环节内不可避免地会获知相关配送信息。我们向用户承诺,我们会以最大努力保障个人信息安全,我们会严格要求商家及第三方配送公司对用户的个人信息保密,只以配送之目的获悉和使用,不得对外泄露或做其他任何用途。
当用户进入游戏、作为大芒创作者发布作品、参与数字藏品交易、使用芒果钱包及红包功能或其他需要进行身份认证的服务时,为满足相关法律规定及监管要求、确保用户身份真实性、实现反欺诈等风险控制、保障系统和服务安全或提供服务之需要我们需要收集用户身份信息(可能包括姓名、生物识别信息(如静态或动态的面部特征信息)、手机号码、身份证相关信息、银行卡、唯一设备标识符(IMEI码)、网络设备硬件地址(MAC地址)、通信运营商
及归属地、手机号、国际移动设备识别码(IMEI)(敏感个人信息)等。我们收集这些信息是为了用户真实有效的进行平台与用户的资金交易、用户的资金安全等,生物识别信息、身份证、银行卡信息、IMEI属于敏感个人信息,我们仅会在特定场景下和本政策范围内获取和使用,我们会高度对待和谨慎处理您的提供的上述信息(包括高强度加密保护等),此类信息属于该功能的必要信息,如您拒绝提供的仅会使您无法使用钱包及红包的充值、提现功能,但并不影响抢红包等功能的正常使用。
在您进行数字藏品交易时,为符合区块链信息服务、反洗钱及相关法律法规相关监管规定要求,我们将收集您的真实身份信息,包括您的真实姓名、身份证号码和人脸识别信息。
同时,为协助您快速完成实名认证、风控核验等,对于您曾经在我们的产品与/或服务中提供的相关实名认证信息(包括姓名、身份证相关信息、手机号码)(敏感个人信息),您同意我们可以将前述信息的全部或部分自动预填于其他需要您实名认证的页面,您知悉并认可,我们仅协助填写,并未直接传输,只有在您点击下一步操作后才由您自行提供至对应服务系统。
请您注意,第三方服务(例如:第三方运营的游戏、第三方电信运营商的免流量服务)也可能需要您进行身份认证并收集您的身份信息,此时,观乎·故事会不会收集您的这些信息。我们建议您仔细识别实际服务的提供方,并在使用任何第三方服务之前详细阅读相关隐私政策或个人信息处理规则。
当用户联系我们的客服或使用其他用户响应功能时(包括:提出我们的产品与/或服务的售后申请、行使您的相关个人信息控制权、其他客户投诉和需求),为了用户的账号与系统安全,我们可能需要用户先行提供账号信息,并与用户之前的个人信息相匹配以验证您的用户身份。在用户使用客服或其他用户响应功能时,我们可能还会需要收集您的如下敏感个人信息:联系方式(用户与我们联系时使用的电话号码/电子邮箱或用户向我们主动提供的其他联系方式)、用户与我们的沟通信息(包括文字/图片/音视频/通话记录形式)、与用户需求相关联的其他必要信息。我们收集这些信息是为了调查事实与帮助用户解决问题,此类信息属于该功能的必要信息,如用户拒绝提供可能导致用户无法使用我们的客服等用户响应机制。
(1)活动参与
当您参与我们的活动,如投票、抽奖、竞猜、答题、问卷调查时,可能需要您主动提交有关信息。例如:为领取奖励,您需要提供与领奖相关的必要个人信息(例如:涉及线下寄送的,需要提供收货人信息;涉及实名认证的,如游乐园门票购买等,需要提供身份证相关信息(敏感个人信息))。
在特定活动中,我们会读取您的剪切板内容以判断是否存在相关口令码(如邀请码、会员权益码)信息,仅当剪切板有前述信息时,我们才会收集该信息在服务器做校验后,向您反馈您所需的内容或绑定相关权益。请您放心,我们不会收集、存储您的剪切板其他信息,且单独的剪切板信息无法识别您的特定身份。
(2)营销推广与消息通知
对于您在使用过程中提供的您的联系方式(如联系电话、联系邮箱),我们在运营中可能会向其中的一种或多种发送多类通知,用于用户消息告知、身份验证、安全验证、用户使用体验调研等用途。在经过您的授权同意后,我们可能会通过短信、电话及/或邮件的方式向您提供您可能感兴趣的广告、商业活动等商业性信息。如您不愿接收我们的商业性信息,您可以通过短信、电子邮件中提供的退订方式进行退订(例如:您可以通过回复“TD”退订我们发送给您的营销短信)。
我们需要收集您的一些信息来保障您使用我们的产品与/或服务时的账号与系统安全,并协助提升我们的产品与/服务的安全性和可靠性,以防产生任何危害用户、观乎·故事会、社会的行为,包括您的如下个人信息:设备信息(包括:设备名称、设备型号、硬件序列号、设备MAC地址、IMEI、MEID、IMSI、Android ID、IDFA、IDFV、OAID、ICCID、Openudid、GAID及其他综合设备参数和系统信息形成的设备标识符)、登录IP地址、产品版本号、应用列表、语言模式、浏览记录、网络运营商、网络状态、类型、接入方式),个人上网记录(包括搜索/浏览/点击/播放记录、收藏/关注/订阅记录、点赞/评论/分享/发布/投票/互动记录、观看广告的次数以及与它们互动的次数、播放时长、访问日期/时间/时长、下单、活动参与等我们提供的产品与/或服务时的操作记录),地理位置信息,服务日志信息,以及敏感个人信息:交易信息、会员实名认证信息。同时,我们会检测您设备的相关传感器(包括加速度传感器、重力传感器、光线传感器、陀螺仪传感器、旋转矢量传感器、线性加速器、磁场传感器、压力传感器),以为您提供优质、安全、可靠的产品与服务。我们会根据上述信息来综合判断您账号、账户及交易风险、进行身份验证、客户服务、检测及防范安全事件、诈骗监测、存档和备份用途,并依法采取必要的记录、审计、分析、处置措施,一旦我们检测出存在或疑似存在账号安全风险时,我们会使用相关信息进行安全验证与风险排除,确保我们向您提供的产品和服务的安全性,以用来保障您的权益不受侵害。同时,当发生账号或系统安全问题时,我们会收集这些信息来优化我们的产品和服务。
此外,为确保您设备操作环境的安全以及提供我们的产品与/或服务所必需,防止恶意程序和反作弊,我们会在您同意本政策后获取您设备上已安装的应用/软件列表信息或运行中进程信息 (包括应用/软件来源、应用/软件的总体运行情况、崩溃情况、总体安装使用情况、使用频率等)。请您知悉,单独的应用/软件列表信息无法识别您的特定身份。
为向您提供更便捷、更优质、个性化的产品及/或服务,努力提升您的体验,我们在向您提供的以下附加服务中可能会收集和使用您的个人信息。位置、相机、相册、麦克风等系统权限,不会默认开启。只有在您触发相关附加服务功能时,我们才会向您申请相关权限,并获取相应信息(如涉及)。如果您不提供这些信息,不会影响您使用浏览、搜索和观看视频的基本服务,但您可能无法获得这些附加服务给您带来的用户体验。您可以点击查看《观乎·故事会权限申请与使用情况说明》。您可以随时通过相关功能设置页面【观乎·故事会-我的-设置-权限设置】予以取消授权,也可以在您的设备“设置”中查看这些权限的状态,并可自行决定这些权限的开启或关闭(如适用)。您开启该等权限即视为您授权我们可以访问、获取、收集、使用您的该等个人信息;当您取消该等授权后,我们将不再收集该信息,也无法再为您提供上述与之对应的服务;但除非您依照法律的规定删除了您的个人信息,否则您的取消行为不会影响我们基于您之前的授权进行的个人信息的处理、存储。这些附加服务包括:
当您使用使用签到、预约提醒、上线提醒、会员活动和会员频道的预约等签到、预约功能时,我们会获取您的设备日历权限、并收集您的日历信息。此类信息属于该功能的必要信息,如您拒绝提供的仅会使您无法使用该功能,但并不影响您正常使用产品与/或服务的其他功能。
当您使用视频缓存、皮肤包、日志存储、网页离线包、APP升级、用户头像的展示/更改/分享、评论图片/视频保存时,我们会获取您的设备储存权限。
(3)基于设备相册权限的附加业务功能
当您上传/更新账号头像、图文/视频制作与发布、评论、发帖、意见反馈等业务功能时,我们将需要获取您的设备相册权限,并收集您提供的音视频/图文等内容信息。
(4)基于设备相机权限的附加业务功能
当您使用拍摄功能、上传/更新账号头像、扫一扫、图文/视频制作与发布、评论等业务功能时,我们将需要获取您的设备相机权限,并收集您提供的音视频/图文等内容信息。
(5)基于设备位置权限的附加业务功能
在我们的特定服务中,我们需要申请获取您的位置权限,并在您授权后收集您的位置信息。请你特别注意,观乎·故事会首页包含了个性化广告内容,为了展示首页个性化广告内容,我们会在您进入首页时获取您的位置权限。
(6)基于设备麦克风权限的附加业务功能
当您使用视频录制、与在线客服沟通、发布语音消息等业务功能时,我们将需要获取您的设备麦克风权限,并收集您的语音信息、语音交互信息(个人信息)。
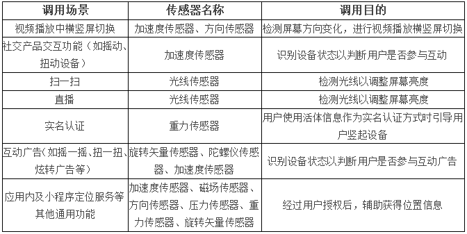
12.传感器应用场景
在如下应用场景中,我们可能会调用您的传感器权限,通过您的传感器信息(单独的传感器信息非个人信息)为您提供相应业务功能。请您知悉,单独的设备传感器信息不涉及任何个人位置信息且无法与其他信息结合用于识别特定自然人的身份。
13.收集和使用个人信息的其他规则
(1)若您提供的信息中含有其他用户的个人信息,在向我们提供这些个人信息之前,您需确保您已经取得合法的授权。
(2)由于我们的产品和服务较多,为用户提供的内容也不同,因此也会因产品/服务的内容不同而对用户信息的收集有所区别,具体以产品或服务实际提供为准。除此之外,您理解并同意,我们希望提供给您的产品和服务是完善的,所以我们会不断改进我们的产品和服务,包括技术,这意味着我们可能会经常推出新的业务功能,可能需要收集新的个人信息或变更个人信息使用目的或方式。如果某一需要收集用户的个人信息的功能或产品和服务未能在本政策中予以说明的,我们会通过更新本政策并以网站公告、弹窗方式、推送通知或其他便于您获知的方式另行说明该信息收集的目的、内容、使用方式和范围,并为用户提供自主选择同意的方式,且在征得用户公开同意后收集。未经您明确同意,我们不会限制您按照本政策所享有的权利。在此过程中,如果用户有任何疑惑或相关事宜的,可以通过文末提供的方式联系我们,我们会做出相应解答。
(3)您向第三方提供的个人信息,或外部第三方收集的您的个人信息,我们无法获取,更不会使用非常规方式(如:恶意干预对方系列APP数据)擅自以软件程序获得您的个人信息。如果因业务发展的必要而需要从第三方间接收集(如共享等)您的个人信息的,且由我们直接或联合为您提供产品或服务的,此种场景包括您通过第三方账户直接登录我们的产品与/或服务时,我们从第三方获取的您授权共享的账户信息(包括头像、昵称)、我们的某些产品/服务由业务合作伙伴提供或者我们与业务合作伙伴共同提供时,为了必要/合理的业务的顺利开展,我们从部分业务合作伙伴处间接收集的您的部分信息、其他方使用我们的产品与/或服务时所提供有关您的信息(包括发布的与您相关的内容,包括评论、动态、图片、照片、视频、设备信息、地理位置信息等)。同时,我们的专业安全团队对个人信息进行安全加固(包括敏感信息报备、敏感信息加密存储、访问权限控制等)。我们会使用不低于我们对自身用户个人信息同等的保护手段与措施对间接获取的个人信息进行保护。
(4)无需征得同意的例外情形
根据法律法规的规定,我们在以下情况下收集和使用您的个人信息无需取得您的同意:
(1)为订立、履行个人作为一方当事人的合同所必需,或者按照依法制定的劳动规章制度和依法签订的集体合同实施人力资源管理所必需;
(2)为履行法定职责或者法定义务所必需;
(3)为应对突发公共卫生事件,或者紧急情况下为保护自然人的生命健康和财产安全所必需;
(4)为公共利益实施新闻报道、舆论监督等行为,在合理的范围内处理个人信息;
(5)依照本法规定在合理的范围内处理个人自行公开或者其他已经合法公开的个人信息;
(6)法律、行政法规规定的其他情形。
二、我们如何储存收集的用户个人信息
1.我们会通过安全的方式存储用户的信息,包括本地存储(例如利用APP进行数据缓存)、数据库和服务器日志。
2.一般情况下,我们只会在为实现服务目的所必需的时间内或法律法规规定的条件下存储用户的个人信息。用户可以自主选择删除观看历史、看单、订阅等在使用“观乎·故事会”服务时提供的和产生的个人信息,如果用户选择删除上述信息,我们也将相应删除相应的个人信息。
3.存储地点:我们依照法律法规的规定,将您的个人信息存储于中华人民共和国境内。目前我们暂时不存在跨境存储您的个人信息或向境外提供个人信息的场景。将来如需跨境传输或存储的,我们会向相关方告知信息出境的目的、接收方、安全保证措施和安全风险,并征得用户及监管部门的同意。
4.当我们的产品与/或服务发生停止运营的情况时,我们将以推送通知、公告等形式通知用户,停止对您个人信息进行收集,并在合理期限内删除用户的个人信息或进行匿名化处理,法律法规另有规定的除外。
三、我们如何使用Cookie和同类技术
1.在用户未拒绝接受Cookie的情况下,“观乎·故事会”会在用户的计算机上设定或取用cookie,数据信息都采用匿名的方式,以便用户能登录或使用依赖于Cookie的“观乎·故事会”平台服务或功能,为用户提供更加周到的个性化服务和推广服务。
2.如果用户的浏览器允许,用户可以通过浏览器的设置以管理、(部分/全部)拒绝Cookie与/或同类技术;或删除已经储存在用户的计算机、移动设备或其他装置内的Cookie与/或同类技术,从而实现我们无法全部或部分追踪用户的个人信息。用户如需详细了解如何更改浏览器设置,请具体查看用户使用的浏览器的相关设置页面。您理解并知悉:我们的某些产品/服务只能通过使用Cookie或同类技术才可得到实现,如用户拒绝使用或删除的,用户可能将无法正常使用我们的相关产品与/或服务或无法通过我们的产品与/或服务获得最佳的服务体验,同时也可能会对用户的信息保护和账号安全性造成一定的影响。
四、我们如何共享、转让、公开披露收集的用户个人信息
(一)共享
我们会重视对您的个人信息的保护,您的个人信息是我们为您提供产品或服务的重要依据和组成部分,对于您的个人信息,我们仅在本《观乎·故事会个人信息保护政策》所述目的和范围内或根据法律法规的要求收集和使用,并严格保密,我们仅会出于合法、正当、必要、特定、明确的目的共享您的个人信息,并且只会共享必要的个人信息。在我们与业务合作伙伴共享信息时,我们会以多种方式保护您的个人信息,包括但不限于:(1)如具备上述合理事由且需要您授权同意的,我们会在共享前向您告知共享的信息的目的、类型(如涉及您的敏感个人信息的,我们还会向您告知涉及的敏感信息的内容)并在取得您授权同意后再共享;(2)我们的安全团队将对信息数据的输出形式、流转、使用等做安全评估与处理等。请您知悉,即使已经取得您的授权同意,我们也仅会出于合法、正当、必要、特定、明确的目的共享您的个人信息,并尽量对共享内容中的个人信息进行匿名化处理。与第三方共享您个人信息的主要情形如下:
1.基于您自行提出的要求、或事先获得您的明示授权或同意;
2.与我们履行法律法规规定的义务相关的;
3.与国家安全、国防安全直接相关的;
4.与犯罪侦查、起诉、审判和判决执行等直接相关的;
5.您自行向社会公众公开的您的个人信息;
6.从合法公开的信息中收集个人信息的,如通过合法的新闻报道、政府信息公开等渠道;
7.在法律要求或允许的范围内,为了保护观乎·故事会及其用户或社会公众的利益、财产或安全免遭损害而有必要提供您的个人信息给第三方;
8.为便于我们基于观乎·故事会关联账号共同向您提供服务,或者向您推荐可能感兴趣的信息、保护提供观乎·故事会应用或服务的关联公司或其他用户或公众的人身财产安全免遭侵害,您的个人信息可能会在我们的关联公司之间共享。我们只会共享必要的个人信息,且这种共享亦受本政策声明目的的约束。关联公司如要改变个人信息的处理目的,将再次征求您的授权同意;
9.第三方业务合作伙伴的必要共享。
您理解并同意,为了必要/合理的业务的顺利开展、满足您的要求、履行我们在相关服务协议或本政策中的义务和行使我们的权利或遵守法律规定等目的,我们可能需要向部分业务合作伙伴(第三方服务供应商、承包商、代理、广告合作伙伴、应用开发者等,例如,为我们提供位置服务的地图服务供应商)共享您的个人信息,我们承诺要求第三方按照我们的说明、个人信息保护政策以及其他相关的保密和安全措施来为我们处理上述信息。
我们的业务合作伙伴包括:
(1)为我们的产品与/或服务提供功能支持的服务提供商:包括:提供支付服务的支付机构、提供一键登录服务的运营商、第三方配送公司和其他服务提供商,我们共享信息的目的是可以实现我们产品与/或服务的功能,让您可以正常使用;
(2)我们平台的第三方商家:为实现您购买产品或服务的需求(包括享受售后服务),我们会将您的订单信息与交易相关的信息共享给我们平台的第三方商家;
(3)提供技术、咨询服务的供应商。我们可能会将您的个人信息共享给支持我们提供服务的第三方。这些机构包括为我们提供基础设施技术服务、数据处理、信贷审批和客户服务的机构。但我们要求这些服务提供商只能出于为我们提供服务的目的使用您的信息,而不得出于其自身利益使用您的信息。
(4)广告主及/或其代理商以及提供广告统计分析服务、监测服务、数据服务等广告相关服务的广告合作伙伴:为了投放/推送广告、评估衡量广告和相关服务的有效性、提高广告有效触达率、优化广告投放效果、维护/改进我们的产品/服务和向您提供更好的内容和服务,我们需要向广告主及/或其代理商以及提供广告统计分析服务、监测服务、数据服务等广告相关服务的广告合作伙伴共享您的部分个人信息,包括:广告展示曝光、点击及广告转化数据等广告相关数据;设备信息(如Android ID、MAC地址、IDFA、OAID等设备标识符、终端型号等);用户主动填写的并授权我们提供给广告合作伙伴的相关个人信息。但除非得到您的许可,否则我们不会将您的个人身份信息(指可以识别您身份的信息,例如姓名)与合作伙伴分享。对于广告统计分析服务、监测服务的合作伙伴,我们可能还会向其提供有关其广告覆盖面和有效性的信息,包括您的相关信息集合形成的间接用户画像、去标识化或匿名化处理后的分析/统计类信息,以帮助其进行广告或决策建议、提高广告有效触达率、进一步了解用户需求,我们不会提供您的个人身份信息,或者我们将这些信息进行匿名化处理,以便它不会识别到您个人。对于提供数据服务(包括网络广告监测、数据统计、数据分析等)的伙伴,为了更好的分析观乎·故事会用户的使用情况,维护/改进我们的产品/服务,我们可能还会向其提供观乎·故事会用户的数量、地区分布、活跃情况等数据,但我们仅会向这些合作伙伴提供不能识别个人身份的统计信息。我们承诺:未经您的同意,我们不会与其共享可以识别您身份的个人信息;
(5)与我们共同提供某项服务的合作伙伴,例如:我们与合作伙伴共同开展营销活动,为了能够向您提供正常服务和满足您的服务需求,我们会另行取得您的授权,并在您授权后将您的相关信息(具体以您的授权内容为准)同步给该合作伙伴。
(6)为我们提供安装包加固服务的合作伙伴,例如为360加固我们的应用程序避免出现安全漏洞,我们会将您的个人信息共享给360,包括应用IMEI信息、个人常用设备;为实现“应用盗版检测”功能,360将使用您已安装的应用列表及活用情况;为实现“崩溃日志分析”,在您使用我们产品发生崩溃时,360将使用您的手机系统内核版本、当前系统时间、异常类型及内容等。
(7)第三方SDK类服务商:我们产品中可能会包含第三方SDK或其他类似的应用程序,如您在我们平台上使用这类由第三方提供的服务时,您同意将由其直接收集和处理您的信息,我们将第三方会收集到的敏感信息进行了字体加重标注,请在授权第三方使用此类信息时谨慎考虑。您可以点击《与第三方共享信息清单》详细了解第三方SDK或其他类似的应用程序的具体信息。前述服务商收集和处理信息等行为遵守其自身的隐私条款,而不适用于本政策。但我们也会努力审查该第三方的业务准入资质并努力要求该等服务商的合法合规性与安全性。为了最大程度保障您的信息安全,我们强烈建议您在使用任何第三方SDK类服务前仔细阅读其隐私条款。为保障您的合法权益,如您发现这等SDK或其他类似的应用程序存在风险时,建议您立即终止相关操作并及时与我们取得联系;
(8)其他为实现我们的产品与/或服务的功能或提供您需要的服务,或处理您与他人的纠纷或争议所必需与其进行共享的合作伙伴。
您可以基于观乎·故事会平台与第三人(包括不特定对象)共享您的个人信息或其他信息,但因您的共享行为而导致的信息泄露、被使用等情况,与我们无关,您需要自行承担相应的法律责任。
(二)转让
转让是指将个人信息控制权向其他公司、组织或个人转移的过程。原则上我们不会将您的个人信息向其他公司、组织和个人转让,但以下情况除外:
1.基于您自行提出的要求、或事先获得您明确的同意或授权;
2.与我们履行法律法规规定的义务相关的;
3.与国家安全、国防安全直接相关的;
4.与公共安全、公共卫生、重大公共利益直接相关的;
5.与犯罪侦查、起诉、审判和判决执行等直接相关的;
6.出于维护您或其他个人的生命、财产等重大合法权益但又很难得到本人同意的;
7.您自行向社会公众公开的您个人信息;
8.从合法公开的信息中收集个人信息的,如通过合法的新闻报道、政府信息公开等渠道;
9.发生公司合并、收购或破产清算,运营主体变更时的转让。
10.法律法规等规定的其他情形。
如我们进行兼并、收购、重组、分立、破产、资产转让或类似的交易,而您的个人信息有可能作为此类交易的一部分而被转移,我们会要求新持有人继续遵守和履行该《观乎·故事会个人信息保护政策》的全部内容(包括使用目的、使用规则、安全保护措施等),否则我们将要求其重新获取您的明示授权同意;
如具备上述事由确需转让的,我们会在转让前向您告知转让的信息的目的、类型(如涉及您的敏感个人信息的,我们还会向您告知涉及的敏感信息的内容),并在征得您的明示同意后再转让,但法律法规另有规定的或本政策另有约定的除外。
(三)公开披露
原则上,我们不会公开您的任何个人信息我,但以下情况除外:
1.在获取明示同意的情况下转让:获得用户的明示同意后,我们会向其他方转让用户的个人信息;
2.在我方平台服务提供者发生合并、收购或破产清算情形,或其他涉及合并、收购或破产清算情形时,如涉及到个人信息转让,我们会要求新的持有用户个人信息的公司、组织继续受本政策的约束,否则我们将要求该公司、组织和个人重新向用户征求授权同意;
3.与国家安全、国防安全有关的;
4.与公共安全、公共卫生、重大公共利益有关的;
5.与犯罪侦查、起诉、审判和判决执行等有关的;
6.出于维护个人的生命、财产等重大合法权益但又很难得到本人同意的;
7.用户自行向社会公众公开的个人信息;
8.从合法公开披露的信息中收集个人信息的,如合法的新闻报道、政府信息公开等渠道。
五、我们如何保证收集的用户个人信息安全
“观乎·故事会”一直都极为重视保护用户的个人信息安全,为此我们采用了符合行业标准的安全技术措施及配套的组织架构和管理体系等多层面保护措施以最大程度降低用户的信息被泄露、毁损、误用、非授权访问、非授权披露和更改的风险。包括:
1.数据安全传输方面,采用传输层安全协议等密码技术,通过Https等方式防止传输链路被嗅探、窃听截取风险,建立安全的隐私数据采集环境,保证数据采集的私密性和完整性;
2.数据安全存储方面,对数据进行分类分级处置并对用户敏感个人信息采取独立、加密存储等额外的安全保护措施;
3.数据访问和使用的安全控制方面,实施严格的数据权限控制机制,采取多重身份认证技术,并对能够处理用户的信息的行为进行监控,避免数据被违规访问和未授权使用;
4.建立完整的审计机制,对数据生命周期的全流程进行监控与审计,防止用户的个人信息遭遇未经授权的访问、公开披露、使用、修改、人为或意外的损坏或丢失;
5.成立专门的个人信息保护责任部门,建立相关的内控管理流程,对可能接触到用户的信息的工作人员采取最小化权限原则;
6.建立数据分类分级制度、业务数据安全使用规范、数据合作规范等管理体系,保障用户的信息在收集、传输、使用、存储、转移、销毁等环节的处置满足法律法规相关规范和安全要求;
7.合作协议条款保证:
(1)在我们从第三方间接收集您的个人信息前,我们会明确以书面形式(如合作协议、承诺书)要求该第三方在已经取得您明示同意后收集以及处理个人信息,且我们使用的信息不会超出您授权同意的范围,我们还会在书面协议层面要求第三方对个人信息来源的合法性和合规性作出承诺,如第三方有违反行为的,我们会明确要求该第三方承担相应法律责任;
(2)在我们向业务合作伙伴共享您的个人信息前,我们会严格要求合作伙伴的信息保护义务与责任,并要求业务合作伙伴在合作前签署关于数据安全的保护协议,一旦业务合作伙伴有任何违反协议的行为,将须承担相应法律责任;
(3)其他合作协议中明确约定的内容。
8.其他可行的安全组织和管理措施
(1)在我们从第三方间接收集用户的个人信息前,会明确以书面形式(如合作协议、承诺书)要求该第三方在已经取得用户明示同意后收集以及处理(如共享等)个人信息,在书面协议层面要求第三方对个人信息来源的合法性和合规性做出承诺,如第三方有违反行为的,我们会明确要求对方承担相应法律责任;
(2)在我们向业务合作伙伴共享用户个人信息前,我们会严格要求合作伙伴的信息保护义务与责任,为此,我们的法律部门还专门修订了同业务合作伙伴间的《数据安全与保密协议》,并要求业务合作伙伴在合作前签署,协议严格约定了业务合作伙伴的用户信息保密义务,包括信息的保管、使用和流转等均应满足我们的管控要求,接受我们的审核、监督和审计等,一旦有任何违反,将承担相应法律责任;
(3)我们建立了合理有效、科学健全的安全应急响应体系,明确了网络安全事件的分类分级标准、安全应急响应组织及职责,并根据安全事件的不同类型和级别制定了适当的应急响应预案,明确规范了安全事件的报告流程和应急响应处置流程。同时,我们还具备“观乎·故事会”安全应急响应中心,由安全技术和运营团队负责维护,便于及时有效的响应、处置各类安全漏洞和突发事件,联合相关部门进行安全事件溯源和打击;
(4)为应对个人信息泄露、损毁和丢失等可能出现的风险,我们建立了专门的应急响应团队,按照公司有关安全事件处置规范要求,针对不同安全事件启动安全预案,进行止损、分析、制定补救措施、联合相关部门进行溯源和打击。同时我们将按照法律法规的要求,及时向您告知:安全事件的基本情况和可能的影响、我们已采取或将要采取的处置措施、您可自主防范和降低风险的建议、对您的补救措施等。同时我们会及时将事件相关情况以邮件、信函、电话、推送通知等方式告知您,难以逐一告知个人信息主体时,我们会采取合理、有效的方式发布公告。同时,我们还将按照监管部门要求,主动上报个人信息安全事件的处置情况。
请用户知悉并理解,互联网并非绝对安全的环境,我们强烈建议通过安全方式、使用复杂密码,协助我们保证用户的账号安全。如发现自己的个人信息泄密,尤其是用户自己的账户或密码发生泄露,请立即根据本政策文末中提供的联系方式联络我们,以便我们采取相应措施来保护用户个人信息安全。
六、用户如何管理自己的个人信息
1.“观乎·故事会”按《中华人民共和国个人信息保护法》的要求,通过提供便捷的方法,让您可以随时访问、更正及删除自己的账户信息,以及使用我们的服务时用户提供的其他个人信息,也可以撤回之前做出的对您个人信息的同意,同时您也可以注销您的注册账号。您可以通过如下方式访问及管理用户的个人信息。
2.访问个人信息--如果您希望访问或编辑账户中的个人基本资料信息和支付信息、更改密码、添加安全信息或关闭的账户等,可以登录账号通过“设置-账号与安全”执行此类操作;例如可以登录手机端 “设置-账号与安全”查询、修改自己的个人资料、隐私设置、安全设置,并修改您的个人注册信息。
3.删除个人信息--您可以通过“设置-账号与安全-我的信息”对您填写的个人信息进行删除。在以下情形中,用户可以向我们提出删除个人信息的请求:
(1)我们违反法律、行政法规的规定或与您的约定,收集、存储、使用、转移、公开用户个人信息的;
(2)我们超出目的范围或者必要期限收集、存储、使用、转移、公开用户个人信息的;
(3)我们收集、使用用户的个人信息,却未征得明确同意或用户撤回同意的;
(4)用户不再使用我们的产品与/或服务,或用户主动注销了账号的;
(5)我们永久不再为用户提供产品或服务的;
(6)法律法规等规定的其他情形。
4.个人信息主体注销账户--您如果需要注销观乎·故事会的账号,可以通过“设置-账号与安全-注销账户”实现。也可联系我方平台客服,客服在核实用户身份后,会释放用户的手机号和邮箱,达到注销的效果,账户注销不是退出登录,在您点击注销账户按钮后会出现《账户注销协议》界面,请您在仔细阅读《账户注销协议》并确认您了解账户注销的影响后再确认注销。
5.在用户主动注销账户之后,我们将停止提供产品或服务,根据适用法律的要求删除用户个人信息,或使其匿名化处理。用户在注销账号前如果有在我方平台上传的视频,如果不希望相关视频在我方平台继续传播,请自行删除。如未选择删除的,将视为同意该等视频继续授权我方平台进行信息网络传播。如用户选择不删除相关上传的视频,在注销账号后,该等视频在我方平台上展示时上传人信息将做匿名脱敏处理。
6.您有权根据法律法规或国家标准的规定,获取您的个人信息副本,您可以发送电子邮件到【guanhustory@163.com】联系我们。我们在验证您的身份后,将在十五个工作日内回复您,协助解决您的问题。
7.个性化展示/推送
个性化推荐广告为一种通用广告技术,是根据您在应用内的行为数据进行智能推荐,可极大的提升广告内容与兴趣偏好的相关性。为了向您推荐优质的个性化开屏广告,我们会在您使用观乎·故事会的过程中请求访问您的手机状态、位置、储存权限,您可以拒绝授权,您在拒绝之后仍可使用不基于手机状态、位置、储存权限的相关功能。请您放心,我们只会在您的授权范围内使用您的行为数据,且不会对外泄露。如果您不想收到通过算法自动决策后的个性化展示或广告推送,您可以在通过便捷管理路径【我的-设置-个性化推荐内容设置】来自主选择是否接受该类型的广告。您拒绝接受推送服务之后,我们将把为达成个性化推送而收集的您的个人信息做删除或匿名化处理,并且向您提供业务功能时,不再基于您的个人信息做推送。但请您理解,您关闭个性化展示/推送后,平台展示广告的数量不会减少,但广告的相关程度将会降低。
8.撤回您授权同意
请您理解,每个业务功能往往需要开启部分权限并收集必要的个人信息才能得以实现,对于您个人信息的收集、使用以及设备权限的管理,您可以通过设备系统权限或本政策第十条提供的方式联系我们要求撤回同意,或通过以下方式自行操作:
(1)当您想撤回对存储、电话、位置信息、相机、麦克风、日历功能的授权时,撤回路径为【我的-设置-隐私设置】;
(2)当您想撤回启动TouchID 和 FaceID的授权时,解除路径为【我的-设置-账号与安全-Touch ID/Face ID】。
您撤回同意后,我们将不再处理相应的个人信息,但请您理解,当您撤回同意或授权后,我们无法继续为您提供撤回同意或授权所对应的特定功能和/或服务。您撤回同意的决定,不会影响此前基于您的授权而开展的个人信息处理。
9.对去世用户的个人信息保护
去世用户近亲属为了自身的合法、正当利益,可以通过《本个人信息保护政策》第十条“如何联系我们”中公示的联系方式对去世用户的相关个人信息行使查阅、复制、更正、删除等权利,但是去世用户生前另有安排的除外。
您理解并确认,为了充分保护去世用户的个人信息权益,申请行使本条权利的去世用户近亲属需要根据个人信息保护小组的指定流程或客服提示,提交去世用户的身份证明文件、死亡证明文件、申请人的身份证明文件、申请人与去世用户的亲属关系证明文件,并提供申请行使的权利种类、目的。我们会在核实后向用户及其近亲属依法提供相应服务,但法律法规及本规则另有约定的除外。
10.响应您的上述请求
为保障安全,我们可能会先要求您验证自己的身份,然后再处理您的请求。对于您的请求,我们原则上将于收到您的请求并在验证您用户身份后的十五个工作日内回复您,协助解决您的问题。
对于您合理的请求,我们原则上不收取费用。但对多次重复、超出合理限度的请求,我们将视情况收取一定的成本费用。对于那些与法律法规要求相悖、无端重复、需要过多技术手段(比如需要开发新系统或者从根本上改变现行惯例)、给他人合法权益带来风险或者非常不切实际的请求,我们可能会予以拒绝。
在以下情形中,按照法律法规要求,我们将无法响应您的请求:
(1)与我们履行法律法规规定的义务相关的;
(2)与国家安全、国防安全直接相关的;
(3)与公共安全、公共卫生、重大公共利益直接相关的;
(4)与刑事侦查、起诉、审判和判决执行等直接相关的;
(5)我们有充分证据表明您存在主观恶意或滥用权利的;
(6)出于维护您或其他个人的生命、财产等重大合法权益但又很难得到本人授权同意的;
(7)响应您的请求将导致您或其他个人、组织的合法权益受到严重损害的;
(8)涉及商业秘密的。
如您对自身作为数据主体权利有进一步要求或存在任何疑问、意见或建议,可通过本政策中“联系我们”一节所述方式与我们取得联系并行使您的相关权利。
七、未成年人保护
1.未满十四周岁的未成年人使用我们的服务前,应在监护人监护、指导下共同阅读并同意本《观乎·故事会个人信息保护政策》,且应在监护人明确同意和指导下提交个人信息;
2.已满十四周岁未满十八周岁的未成年人应在自己与监护人共同明确同意和监护人指导下提交个人信息。
3.我们根据国家相关法律法规的规定保护未成年人的个人信息,只会在法律允许、监护人明确同意的情况下收集、使用或公开披露未成年人的个人信息;如果我们发现在未事先获得可证实的监护人同意的情况下收集了未成年人的个人信息,则会设法尽快删除相关数据。
4.关于我们对未满十四周岁的未成年人个人信息的收集、使用、存储、保护规则等,我们制定了专门的条款,请监护人仔细阅读我们专门制定的《观乎·故事会未成年人个人信息保护规则》。
八、本政策修订及更新
1.“观乎·故事会”有权修改个人信息保护政策并在修订生效前通过我方平台公告或以其他适当方式通知用户,该情况下,请您仔细阅读新版的个人信息保护政策并对我们进行明示授权。若您点击了“同意”等按钮并继续使用我们的服务,即表示同意受经修订的我方平台个人信息保护政策的约束。
2.未经用户明确同意,我们不会限制用户按照本政策所应享有的权利。我们会在“观乎·故事会”专门链接上发布对个人信息保护政策所做的任何变更和更新。
3.对于重大变更,我们还会提供更为显著通知。本政策所指的重大变更包括但不限于:
(1)我们的服务模式发生重大变化。如处理个人信息的目的、处理的个人信息类型、个人信息的使用方式等;
(2)我们在控制权等方面发生重大变化。如并购重组等引起的所有者变更等;
(3)个人信息共享、转让或公开披露的主要对象发生变化;
(4)用户参与个人信息处理方面的权利及其行使方式发生重大变化;
(5)我们负责处理个人信息安全的责任部门、联络方式及投诉渠道发生变化时;
(6)个人信息安全影响评估报告表明存在高风险时。
九、联系我们
1.如用户对观乎·故事会有任何投诉、建议,请联系我们的客服邮箱:guanhustoyry@163.com;人工客服通道:021-62280271;
2.我们将尽快审核所涉问题,并在验证用户的用户身份后的十五日内予以回复;
3.我们的联系地址是:上海市徐汇区乐山路33号1号楼5层,观乎·故事会;邮编:200030,联系电话:021-62280271;
4.我们设立了专门的个人信息保护小组,如有任何对个人信息保护政策、数据安全和个人信息的疑问,请发送邮件至邮箱:guanhustory@163.com,我们会在十五日内予以回复。
十、其他相关信息
1.《观乎·故事会个人信息保护政策》是“观乎·故事会”统一适用的一般性用户信息隐私条款,其中所规定的用户权利及信息安全保障措施均适用于“观乎·故事会”用户。如《观乎·故事会个人信息保护政策》与具体产品或服务的隐私保护指引存在不一致或矛盾之处,请以具体产品或服务的保护指引为准。
2.如用户继续使用“观乎·故事会”提供的服务,则视为接受本《观乎·故事会个人信息保护政策》的变动。
